OUR MISSION:
To accelerate the pace of discovery and inform the path to a cure for Parkinson’s disease through collaboration, research-enabling resources, and data sharing.
OUR VISION:
To create collaborative and transparent research processes and environments that deliver faster and better outcomes for Parkinson’s disease.
Aligning Science Across Parkinson’s (ASAP) is a global research initiative changing the way science is typically done. Our vision is to create collaborative and transparent research processes in an environment that can deliver faster and better outcomes for Parkinson’s disease. By emphasizing collaboration, generation of research-enabling resources, and data sharing, we can accelerate the pace of discovery and inform the path to a cure for Parkinson’s disease. As we near completion of our fourth full year, we are proud of the ways that we continue to push the Parkinson’s disease research field forward.
Key programs supported within our portfolio include:
The Collaborative Research Network (CRN) – an international, multidisciplinary, and multi-institutional network of collaborating investigators who are working to address high-priority research questions
The Global Parkinson’s Genetics Program (GP2) – an ambitious resource program to understand the genetic architecture of Parkinson’s disease through genotyping over 250,000 volunteers around the world
The Parkinson’s Progression Markers Initiative (PPMI) – a landmark observational study designed to support strategies to investigate and define biomarker signatures for Parkinson’s disease
In 2024, we focused on four major objectives across the ASAP portfolio.
OBJECTIVE 1
Funnel new ideas into the Parkinson’s disease research and development pipeline.
Our supported programs are addressing resource and knowledge gaps related to the development and progression of Parkinson’s disease. In our Year in Review, we highlight insights into functional biology underlying Parkinson’s disease, identification of novel markers and emerging genetic targets, and a proposed redefinition of Parkinson’s disease based on a biological staging framework.
OBJECTIVE 2
Facilitate the rapid exchange of scientific ideas.
We continued to amplify and coordinate efforts worldwide within and outside the existing Parkinson’s disease community. In 2024, ASAP supported more than 60 meetings and virtual gatherings to provide researchers and stakeholders with the opportunity to share knowledge and connect with each other to strengthen collaborations. At ASAP, we require preprints to be posted when a manuscript is submitted for review to a journal. This year, our grantees shared their findings through ASAP’s established open science practices by uploading over 100 preprints.
OBJECTIVE 3
Ensure that ASAP-funded work can be leveraged by others.
We believe in the mantra that a rising tide lifts all boats. This is why we invest in resource development and sharing of research outputs in publicly accessible repositories to enable other researchers to build upon existing work that ASAP has supported. In 2024, we also expanded efforts to improve awareness of these resources through the creation of our video interview series highlighting various outputs. Moreover, we also piloted the return of individual research information efforts within GP2 through PD GENEration and within PPMI. This ensures that participants in our data collection efforts through these programs can also have a better understanding of their condition.
OBJECTIVE 4
Establish a strong, diverse, and global pipeline of the next generation of Parkinson’s disease researchers.
At ASAP, we are committed to ensuring that researchers have the knowledge and tools they need to continue to build upon the existing knowledge base and enhance scientific understanding. In 2024, we enabled researchers to expand their knowledge through a variety of virtual on-demand courses and in-person training opportunities. To support the retention of graduate students and early-career researchers in neuroscience and related fields, we continued to support our Care & Career Program, providing both eldercare and childcare stipends. Finally, we continued to recognize individuals within our network who show a commitment to ASAP’s mission and open science practices.
Collaboration is a key component of our mission and extends to how we operate the initiative. We are extremely grateful to the partners, collaborators, researchers, and study participants who choose to continue to work with us to further advance our collective understanding of Parkinson’s disease.
The ASAP initiative is managed by the Coalition for Aligning Science, and implemented through The Michael J. Fox Foundation for Parkinson’s Research (MJFF). We thank MJFF for being a part of the ASAP team and serving as our partners in executing the ASAP vision. We would also like to thank the Sergey Brin Family Foundation for its generous support in funding this initiative.
As we wrap up 2024, we are excited to reflect back on all that we have accomplished. We are already looking ahead to 2025. From offering new funding opportunities to expanding the tools and resources the community can leverage, as well as additional ways for the research community to connect, we will continue to drive the Parkinson’s research field forward. Thank you for being part of the journey with us. Keep reading to learn more about the impact of each of our objectives this year and our future plans in 2025.
Ekemini A. U. Riley, PhD
Sonya B. Dumanis, PhD
Randy Schekman, PhD
Program Specific Overview & Milestones
In the following sections, we highlight some of the 2024 outputs from ASAP’s supported programs and highlight how these outputs ladder up to our objectives.
Objective 1: Funnel New Ideas into the Parkinson’s Disease Research and Development Pipeline
Objective 2: Facilitate the Rapid Exchange of Scientific Ideas
Objective 3: Ensure That ASAP-Funded Work Can Be Leveraged by Others
PHILOSOPHY
To date, no treatment strategies have been developed to prevent or stop the progression of Parkinson’s disease. Currently, available treatment options focus on symptom amelioration. In an effort to reinvigorate the research and development (R&D) pipeline, ASAP supports programs that aim to address resource and knowledge gaps related to the development and progression of Parkinson’s disease.
STRATEGY
To funnel new ideas into the Parkinson’s disease R&D pipeline, we employ a two-pronged strategy that:
- Encourages scientists to work as collaborating, multi-disciplinary teams to tackle high-priority unmet needs; and
- Supports validation efforts that will ensure rigor and replicability.
IMPACT
Findings and technological advances made by our supported programs have contributed to significant advancements in our understanding of how Parkinson’s disease-related genes and pathways may influence or contribute to pathogenesis. Some advancements established the foundation for new projects that focus on validation and development of novel translational efforts.
CONTRIBUTING PROGRAMS
2024 Contributions
LRRK2 Biology
Mutations that enhance LRRK2 kinase activity are a common cause of inherited Parkinson’s disease. Team Alessi, as part of their CRN funding, has uncovered new mechanisms that regulate LRRK2 activity. The work makes it possible to design inhibitors that can target specific LRRK2 binding sites as novel therapeutic approaches to lower elevated LRRK2 kinase activity.
These findings spurred a broader effort to validate new LRRK2 targeting strategies, through MJFF’s new LRRK2 Investigative Therapeutics Exchange (LITE) initiative, which launched in October 2024. ASAP-supported programs will continue to contribute to the discovery arm of this initiative.

Autophagy
Autophagy, or the selective degradation of cellular components, is essential for cellular homeostasis and neuronal health. In Parkinson’s disease, normal autophagy has been shown to be disrupted. CRN Team Hurley has significantly contributed to our understanding of the autophagic pathway, including mechanisms and roles of proteins involved in initiation, elongation, and autophagosome formation both in cultured cells and in neurons. As a result of their work, the Hurley Lab was awarded a SPARK NS award, Small Molecular for Autophagy Enhancement for Parkinson’s Disease, to develop druggable targets that may address disrupted autophagic processes found to be affected in Parkinson’s disease.

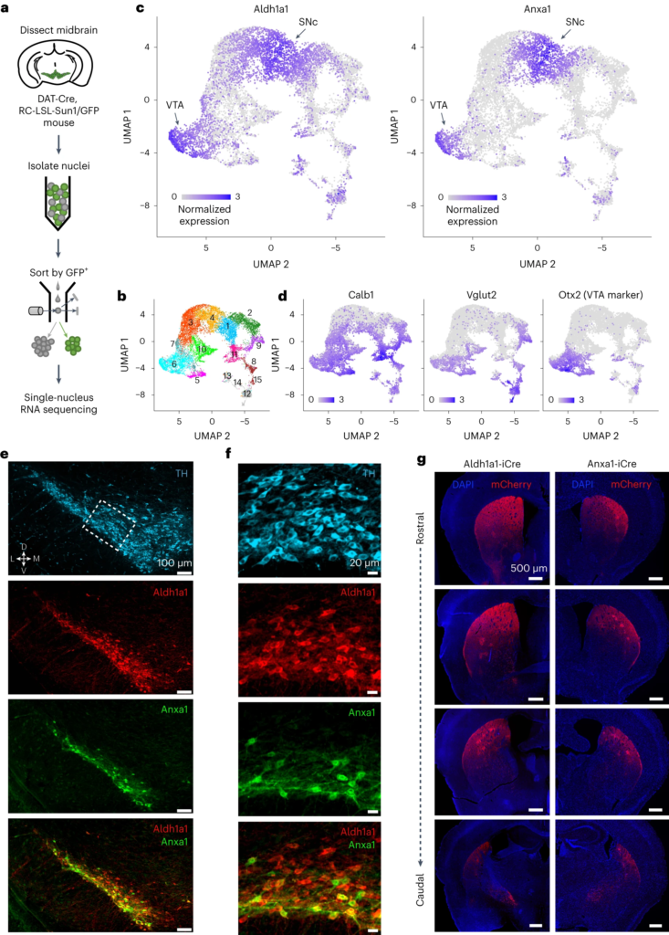
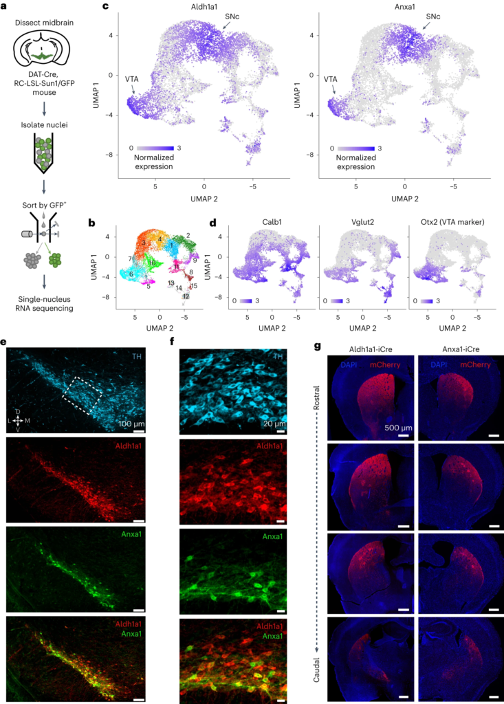
Certain subtypes of dopamine (DA) neurons are more vulnerable to degeneration in Parkinson’s disease than other subtypes. Additionally, age is a well-established risk factor for Parkinson’s disease; however, it remains unclear how aging contributes to the pathogenesis of Parkinson’s disease and preferential loss of nigral DA neurons. Using histology and transcriptomics, CRN Team Awatramani further characterized nigrostriatal DA neurons into multiple subtypes, including a novel subtype that expresses Anxa1. Importantly, these subpopulations were also shown to exist in distinct subcircuits within the basal ganglia and to play distinct functional roles. CRN Team Cragg expanded these findings into aged brains, demonstrating that 13 candidate Parkinson’s disease GWAS genes were enriched in DA neurons and oligodendrocytes in aged brains. Together, these findings shed light on novel subtypes of DA neurons and how certain subtypes may be uniquely vulnerable in Parkinson’s disease and aging.

snRNA-seq reveals an Anxa1-expressing subtype within Aldh1a1+ dopamine neurons (Azcorra et. al., 2023)

Thomas Gasser, Ellen Sidransky, and Andrew Singleton receive the 2024 Breakthrough Prize in Life Sciences
GP2’s work in enhancing our understanding of the genetic architecture of Parkinson’s disease provided insights into known Parkinson’s disease targets, including the identification of a new LRRK2 pathogenic variant and the discovery of functional effects for a non-coding GBA1 risk variant, which GP2 originally identified in West African populations in 2023.
GP2 is serving as a discovery engine, not only to uncover new genes and variants but also to validate and replicate emerging genetic findings from the community at large to increase our confidence in the robustness of Parkinson’s disease genetic targets. In 2024, GP2 tested whether new emerging Parkinson’s targets published in the literature, such as the mitochondrial 2158 T>C variant, the SH3GL2 p.G276V variant, and the NLRP3 inflammasome, were reproducible in the GP2 datasets. For all three variants reported, there was no significant association between the variant and Parkinson’s disease risk in the assessed population, highlighting the importance of validating findings in independent datasets to increase confidence in new emerging targets.
ASAP GP2 and CRN members, Andrew Singleton, Thomas Gasser, and Ellen Sidransky, were the recipients of the 2024 Breakthrough Prize in Life Sciences for discovering key genetic risk factors for Parkinson’s disease.
Historically, Parkinson’s disease has been defined through the assessment of clinical features rather than by its underlying biology. Using data from PPMI and other studies, an international working group of patients, researchers, and industry leaders have proposed that researchers transition from the clinical definition to a biological definition, which is based on assessment of biomarkers. The proposed Neuronal alpha-Synuclein Disease Integrated Staging System (NSD-ISS) is an objective system for assessing individuals within similar stages, providing opportunities to identify biological patterns and to improve the design of clinical trials.

Cumulative framework of the neuronal α-synuclein disease integrated staging system (Simuni et. al., 2024)
In 2023, we were proud to contribute to PPMI’s work, which validated the alpha-synuclein seed amplification assay (αSyn-SAA) as a novel tool for precision medicine approaches. This test, which enables the detection of Parkinson’s disease biology in living individuals for the first time, shows differences in disease subtypes and among people with Parkinson’s risk factors, providing a tool for earlier intervention and improved clinical trial design. This is the type of discovery that has the potential to transform the way we diagnose, treat, and manage Parkinson’s disease.
Now, this finding has reached a new milestone: In the late summer of 2024, the U.S. Food and Drug Administration (FDA) issued a “Letter of Support” to encourage drug developers to use the αSyn-SAA in research and clinical trials. The letter also highlighted PPMI’s “alignment, harmonization, and transparency of data collection methodologies and open sharing of data” – a testament to our collective open science movement – as a reason for the rapid adoption of the diagnostic tool. This offers the research community the opportunity to test therapies that aim to delay or even prevent the onset of Parkinson’s disease, which could speed drug trials and improve their chances of success.

PHILOSOPHY
One of ASAP’s foundational principles is the belief that breaking down silos and encouraging knowledge sharing both early and often will advance the pace of discovery in scientific research. By facilitating conversations within ASAP, as well as across the scientific community, we hope to spark new ideas that can fill the knowledge gaps that exist in the Parkinson’s disease field.
STRATEGY
At ASAP, we facilitate the rapid exchange of scientific ideas by:
- Hosting and supporting events that bring together researchers from across disciplines and career levels to discuss knowledge gaps in the Parkinson’s disease field; and
- Encouraging researchers to share their findings earlier through preprint uploads.
IMPACT
This year, we supported convenings across our ASAP-supported programs – CRN, GP2, and PPMI – bringing together our network multiple times throughout the year. An emphasis at all our meetings is to share preliminary findings or learn new techniques and methodologies. These gatherings provide an opportunity to share knowledge, connect with one another, and form or strengthen collaborations. They also offer diverse perspectives on how the findings should be interpreted.
CONTRIBUTING PROGRAMS
2024 Contributions
Every year ASAP hosts an in-person CRN meeting to bolster relationships, discuss findings, and collectively tackle the emerging themes and controversial topics within the Parkinson’s disease field. In 2024, we hosted the 2024 CRN Investigators Meeting, which brought together core leadership from all 35 CRN teams for a week-long event in Rome, Italy. Here, investigators highlighted their top contributions from their respective ASAP projects and overall impact on the Parkinson’s disease field.

2024 CRN Investigators Meeting
Since the CRN’s inception, teams have connected regularly through virtual meetings to discuss ideas and progress related to their projects via interest group tracks. The trend continued in 2024 as ASAP hosted 48 virtual meetings for our network, with nearly every meeting discussing preliminary data from the labs presenting their latest research.
The 2024 Celebration of Scientific Achievement (COSA) event, a three-day virtual poster symposium for CRN trainees, hosted over 550 attendees from across the ASAP network, with presentations from over 140 trainees. This year, 10 presenters received awards in recognition of their work. In addition, we piloted new Trainee-led Workshops, where trainees from the network hosted their own workshops on topics of their choice. The 2024 COSA event included five trainee-hosted workshops, ranging from discussions on science communications, immune stress, neuronal subtyping, and the impact of menopause on Parkinson’s disease.
Throughout 2024, GP2 traveled across the world to host regional meetings and workshops in Colombia, Mexico, Kyrgyzstan, Malaysia, Georgia, and Morocco. These meetings brought together experts from diverse backgrounds to provide progress updates, gain insight into regional needs, strengthen existing collaborations, and explore new opportunities. Read more about the Colombia, Mexico, and Kyrgyzstan meetings, and stay tuned for a blog covering the Malaysia, Georgia, and Morocco workshops.

GP2 Asia Regional Investigators Meeting 2024

GP2’s Regional Investigators Meeting in Morocco 2024

GP2 Regional Training in Kyrgyzstan 2024
The Black and African American Connections to Parkinson’s Disease (BLAAC PD) study, a GP2-supported study to learn about genetic changes associated with Parkinson’s disease in Black and African American people, held its first investigator’s meeting, which brought together site principal investigators and coordinators to provide updates about their recruitment successes and challenges, along with the future of BLAAC PD.

BLAAC PD Investigators Meeting
In May 2024, over 300 individuals, including PPMI investigators, coordinators, partners, and participants, gathered in New York City for PPMI’s Annual Investigator Meeting. Attendees learned more about PPMI’s progress to date, as well as plans to continue advancing the field’s understanding of Parkinson’s disease.

2024 PPMI Annual Investigator Meeting

We are committed to encouraging scientific connection and collaboration by supporting virtual and in-person events that are open to the scientific community. This year, we hosted seven virtual Mito911 and 11 LRRK2 Central webinars. In addition, we supported the following in-person research events:
As of November 9, 2024, we have collectively supported 321 peer-reviewed publications. Of these, 96 were review articles and 225 were original research articles. Additionally, there are 127 preprints posted this year that are still under review at various journals.
As part of our collective commitment to open science, CRN teams post preprints on an average of 8 months before they are released for final publication. Original research articles and reviews from the CRN spanned across multiple disciplines, ranging from Parkinson’s disease genetics to the impact of the immune system to understanding the role of brain circuits in Parkinson’s disease.

Overview of the Research Articles ASAP Has Supported Categorized by Theme
PHILOSOPHY
The ASAP initiative is built upon the idea that supporting collaboration, resource generation, and data sharing will accelerate scientific discovery. We believe that supporting resource development and sharing research outputs, such as data, code, lab materials, and protocols, will benefit the scientific community at large by allowing researchers to build upon existing work.
STRATEGY
From the start, open science has been a core tenet of our mission to accelerate scientific discovery. The ASAP initiative utilizes a comprehensive review process to ensure that grantees across our supported programs follow our Open Science Policy, which requires that research outputs and findings be made available to the research community, free of barriers.
This year, we released several open science resources to support ASAP-funded researchers and programs in implementing open science practices in their everyday work.
- Our Open Science Guides, housed on Zenodo, are a suite of documents designed to assist grantees by providing guidance on open science best practices. These documents are licensed under a CC BY license for reuse, adaptation, and distribution by other funders.
- Our Data Repositories Wiki contains recommended repositories for commonly used data types in the ASAP network, as well as a brief description of best practices for sharing that data type.
- Our Open Science Handbook provides fine-grained detail and an unambiguous explanation of the ASAP Open Science Policy requirements.
- Our preprint, “Investing in Open Science: Key Considerations for Funders,” details the costs and effort associated with each point in the ASAP Open Science Policy and outlines ways to implement open science at various cost levels.
IMPACT
In 2024, we continued to support the sharing of ASAP-funded research outputs including datasets, code, lab materials, and protocols. We are committed to informing the scientific community about available tools and resources by sharing them in our external Catalog and highlighting them through our Discover ASAP video series. In addition, we are collaborating with other organizations to provide study participants access to their own data.
CONTRIBUTING PROGRAMS
2024 Contributions
Launching a New Data-sharing Tool With Human Postmortem-derived Brain Samples
This summer, we launched the CRN Cloud, a data-sharing tool containing a unique dataset of human postmortem-derived brain samples that are available to the entire research community. The first two releases consist of sequencing data collected from over 276 donated brains. There is a consistent cadence of new data releases, with 629 donors contributing to the final harmonized dataset, along with other human and non-human datasets. The tool was developed in collaboration with MJFF, Verily, DNAstack, and DataTecnica. Researchers interested in accessing the data should visit the CRN Cloud and submit a Data Use Application from within the platform.
Promoting Best Practices for Curating Neurophysiology Datasets
In 2024, ASAP partnered with CatalystNeuro, a data engineering and software development firm specializing in neurophysiology data projects, to develop computational tools to facilitate the sharing of neurophysiology datasets in the Neurodata Without Borders (NWB) format at the DANDI Archive. Seven labs from six CRN teams participated in the CatalystNeuro pilot, which included conversion of neurophysiology data into the NWB format, training on how to utilize the NWB format, as well as access to example Jupyter notebooks, which were tailored to the lab to illustrate how to read the NWB data from DANDI and perform relevant analyses and data visualizations. As of November 2024, participating labs have shared three published datasets from a variety of neurophysiology formats including extracellular electrophysiology collected in behaving macaques in healthy and parkinsonian states, along with fiber photometry data of dopamine release as mice develop compulsive behaviors, and a multi-site fiber photometry dataset collected with a novel optical approach.
Developing the Infrastructure to Promote PD Genetics Research
As of November 1, GP2 is working with over 180 member institutions that are sharing data from 230 cohorts across over 65 unique global locations. Collectively, over 190,000 samples have been committed to date. GP2, in collaboration with AMP® PD, deployed three large data releases (the 6th, 7th, and 8th) with a 9th release scheduled by the end of the year on the Terra and the Verily® Workbench platforms. GP2 has also developed on-demand training courses to assist others with utilizing this data for their own analysis. In recognition of their efforts to democratize data, GP2 won The 2024 Neuro-Irv and Helga Cooper Foundation Open Science Prize! If you are interested in collaborating through GP2, submit a cohort by emailing [email protected].
In an effort to provide better data solutions for our global community and ensure General Data Protection Regulation (GDPR) protected data, GP2 began piloting the Verily Viewpoint Workbench. This secure environment allows for the analysis of biomedical data and reproducibility through cloud integration.

GP2 Interactive Map
Expanding Opportunities to Differentiate Parkinson’s Disease from Related Disorders
We are supporting the expansion of Accelerating Medicine Partnership in Parkinson’s Disease (AMP® PD) to Accelerating Medicines Partnership® in Parkinson’s Disease and Related Disorders (AMP® PDRD), a public-private partnership designed to employ a data-driven approach to identify and validate biomarkers that can distinguish Parkinson’s disease from related conditions, such as multiple system atrophy, Lewy body dementia, and progressive supranuclear palsy. This partnership is a meaningful example of the importance of collaboration, resource generation, and data sharing to accelerate discovery for Parkinson’s disease research. Within AMP® PDRD, researchers can access nine different cohorts with common clinical and genomic data along with GP2 and PPMI datasets. Register to access the data.
Increasing Data Usage
PPMI continues to provide qualified researchers with access to individual-level clinical, imaging, omics, genetic, sensor, and biomarker data. As of November 2024, there have been over 1 million unique clinical downloads and over 29 million unique image downloads. Data is continually updated, with new entries into the clinical database getting transferred to the central system on a nightly basis. Imaging data is updated on a monthly basis. Interested in accessing the data? Apply for access.
Added New Cell Lines Associated with Parkinson’s Disease Variants
Through our iPSC Neurodegenerative Disease Initiative (iNDI) Parkinson’s Disease (iNDI-PD) program, new cell lines associated with Parkinson’s disease variants were added to the Human iPSC catalog at The Jackson Laboratory (JAX). These cell line trios for iPSCs – containing mutations in SNCA, LRRK2, PINK1, and PRKN genes – are publicly available for the research community to attribute observed changes to specific mutations more quickly – cutting through the noise of genetic variation – and more confidently. Access the current collection.

Cataloging Parkinson’s Disease Rodent Models
The Alzforum Parkinson’s Disease model database is a forum for cataloging information regarding the characterization of preclinical rodent models. ASAP, through the MJFF tools program, funded an expansion of the database, which originally described 20 rodent models to 40 models, the majority of which contain a genetic background related to Parkinson’s disease including LRRK2, PINK1, SNCA, GBA, VPS35, Park1, Park2, and Park 7 variants. As of November 2024, the Alzforum Parkinson’s disease model database contains descriptions for 32 rodent models.
This year, we expanded our ASAP-sponsored video series from Protocol Particulars to Discover ASAP. In doing so, we now highlight tools connected to the ASAP network, including datasets, code and software, protocols, and lab materials. Videos feature interviews of authors, grantees, and key opinion leaders in Parkinson’s disease research. Discover ASAP is designed to spread knowledge and enhance equity across the scientific community by promoting transparent research practices through interviews with researchers about their work. We are excited to share these interviews and videos with the research community, in hopes that they will help to accelerate discoveries for Parkinson’s disease. Subscribe to our YouTube channel and watch the latest videos.
We are committed to openly sharing all ASAP contributions with the research community with new outputs on a monthly basis. As of November 2024, the Catalog features over 2,000 outputs and tools including 444 articles, 106 codes, 211 datasets, 390 lab materials, and 881 protocols.

Output Types & Output Catalog
ASAP is committed to sharing data, not only with the scientific community, but also with the individual participants whose samples are utilized to inform our understanding of Parkinson’s disease. This year ASAP has supported three efforts to return individual research information back to participants.
Providing Genetic Testing and Genetic Counseling at No Cost
We expanded our partnerships with Parkinson’s disease nonprofits by launching a collaborative effort with the Parkinson’s Foundation, PD GENEration: Mapping the Future of Parkinson’s Disease, to ensure that all who have Parkinson’s disease can access genetic testing and genetic counseling. The PD GENEration study is piloted within GP2 to provide a return-of-results pathway for cohorts involved in the GP2 study.
Offering Research Participants with Personal Portals
PPMI has initiated a return of individual research information program that shares some personal research information, such as Dopamine Transporter (DAT) scan results, αSyn-SAA results, and Movement Disorders Society Unified Parkinson’s Disease Rating Scale Part III scores, back to PPMI participants. Participants can access their information and curated educational materials and counseling resources through the myPPMI Participant Portal.
PPMI is also studying the impact of learning research information in a study for prodromal participants, individuals who do not yet have clinical symptoms, who are asked to be assigned to learn their research immediately or after two years. Study outcomes will be compared between groups.

ASAP is proud to collaborate with other organizations that promote the sharing of resources for the scientific community. This year, we joined the Research Software Alliance, which connects stakeholders who aim to mobilize research software as a valued and fundamental component of the research ecosystem.
PHILOSOPHY
We are committed to ensuring that the next generation of Parkinson’s disease researchers have the knowledge and tools they need to continue to build upon the existing knowledge base and enhance scientific understanding.
STRATEGY
In order to meet our goal, we provide support through three major pathways:
- Family care support
- Training opportunities
- Professional development opportunities
IMPACT
ASAP has expanded the Care & Career Program, originally a childcare stipend program for members of the CRN, to now include eldercare stipend support. In addition, the ASAP initiative is providing virtual and in-person training opportunities to scientists around the world, enabling them to expand their knowledge.
CONTRIBUTING PROGRAMS
2024 Contributions
We cannot develop therapies for Parkinson’s disease without the scientific workforce. In 2023-2024, we piloted the Care & Career Program, a childcare stipend program for CRN members to support the retention of graduate students and early-career researchers in neuroscience and related fields by providing resources to offset rising costs of childcare. We disbursed over 90 stipends to eligible researchers in the CRN, which they used to cover childcare costs, such as daycare, babysitting, and afterschool care, as well as indirect costs, such as healthcare, clothing, and transportation. Feedback to the initial pilot was overwhelmingly supportive – that the program had a significant impact on their quality of life and was helpful in offsetting the financial costs of childcare. We are expanding the program into the 2024-2025 year by supporting 157 CRN members with childcare and eldercare stipends up to $10,000 per household.
In addition, we are excited to announce that the Care & Career Program is now being extended to support clinical coordinators, trainees, and other key personnel within PPMI.
A major barrier to attending in-person scientific conferences is the lack of available childcare. To assist those who attend CRN in-person meetings, we partner with recommended vendors to provide childcare to attendees who need it, at no additional cost.
The CRN Trainee Working Group, which is designed to provide trainees with opportunities to enhance their scientific and professional skills, was officially launched in May during the 2024 COSA event. The Trainee Working Group has created a job and funding opportunities dashboard for network trainees and has hosted a workshop focusing on sustainability in science. In addition, the group is building a community, encouraging trainees to connect with each other at external scientific conferences.

CRN Trainees at ADPD Conference
GP2 supported opportunities for individuals who identify as belonging to an underrepresented group to receive funding to obtain a PhD or MSc in the genetics of Parkinson’s disease or a related subject. In 2024, five new trainees were selected for the PhD program.

GP2 is committed to ensuring that knowledge related to bioinformatic analysis is made available worldwide. In 2024, GP2 hosted seven Training Workshops across the globe, bringing together over 120 participants from 30 countries. In addition, GP2 offers a series of online training courses, developed by the GP2 Training and Networking Working Group, that cover a range of topics, including Bioinformatics for Beginners, PD Genetics, and Research Methods, among others. In 2024, over 1,000 users were registered for GP2 training courses.
Each month, we recognize individuals within the ASAP CRN in two ways:
- Open Science Champion: Awarded to individuals who have demonstrated a strong commitment to open science.
- Network Spotlight: Awarded to individuals for their contributions to ASAP.
In 2024, 17 researchers were recognized as Open Science Champions and 37 researchers were nominated by the network through Network Spotlights. We hope others will be inspired to follow their commitment.


In September, PPMI launched the Write Now Initiative to encourage early career investigators to analyze PPMI results. Awardees are paired with mentors from the PPMI leadership team and connect to the statistical support team, to encourage engagement with PPMI study data. The goal is to have final results shared back to the community at large by the fall of next year.
As we reflect on all of 2024’s achievements, we are motivated to continue pushing the field forward in 2025. Here are some of the strategies we will utilize in 2025 to further impact Parkinson’s disease research.

In 2024, existing CRN teams applied for competitive renewals, a two-year supplemental extension to original projects that had made significant progress. In the fall of 2024, 18 of the 35 original CRN teams were awarded supplemental funding to continue their work in the field. Funded projects continue to assess the functional impact of Parkinson’s disease-associated mutations on Parkinson’s disease, the contributions of the immune system, and the role of neuronal subtypes and circuit activity in Parkinson’s disease.
In early 2025, ASAP will host the 2025 CRN Funding Opportunities, which will encompass two new competitive funding opportunities for the research community. Funding will support high-risk, large-scale, ambitious projects to spur Parkinson’s disease research across two major tracks: the scientific track and technical track. Sign up for our mailing list to stay informed about the latest updates.
This strategy will enable us to continue funneling new ideas into the Parkinson’s disease research and development pipeline by supporting high-risk, ambitious projects in the early discovery stages.

Insights made through PPMI have given us the opportunity to enroll and assess the biology and clinical characteristics of an even earlier stage of prodromal Parkinson’s disease without symptoms and investigate the onset of synuclein biology in individuals as young as age 40. The new screening paradigm will allow us to identify individuals with olfactory dysfunction by a simple smell test. Those with smell problems will then be assessed for the CSF αSyn-SAA test with a lumbar puncture. If an individual is positive for alpha-synuclein, they are further characterized as with and without early cognitive impairment.
This strategy will:
- Enable us to understand the biology of Parkinson’s disease at or near the start of neurodegeneration so that neuroscientists, geneticists, data scientists, and other experts can elucidate the underlying pathology for Parkinson’s disease and identify novel targets for treatment.
- Clarify the timing of each Parkinson’s disease stage so that clinical therapeutic interventions can be tested that slow or prevent Parkinson’s disease before the full biology develops and clinical features of the disease occur.
- Enable the conduct of a “first of its kind” platform clinical trial targeting individuals with early stage Neuronal Synuclein Disease (NSD) to accelerate the development of novel therapies at the earliest stages of the disease process.
- Accelerate the development of targeted (precision) therapies at later NSD stages based on biomarkers that define specific disease subsets.
While the discovery and validation of the αSyn-SAA test was transformative in advancing Parkinson’s disease research, we recognize that a more complete understanding of disease biology will require a more comprehensive assessment of biofluid and imaging biomarkers of specific pathways leading to neurodegeneration. This next year, PPMI is committing substantial effort and resources to analyze biosamples for biomarker degeneration and inflammation and to further optimize dopamine imaging analysis.

GP2 is constantly thinking about ways to ensure that we have truly global coverage of the cohorts participating in the initiative. We recently launched a new Request For Information (RFI) to invite academic researchers in the Middle East and North Africa region to join GP2. Investigators and institutions that are identified through this call will be invited to join GP2 and contribute biosamples and/or data.
This strategy will:
- Enable us to achieve GP2’s main objective of ensuring that Parkinson’s disease genetics is understood in a global context.
- Continue our efforts in supporting a diverse and global pipeline of Parkinson’s disease researchers.
Providing an avenue for researchers to connect with each other is essential for encouraging collaboration and sharing of ideas. In 2025, we will continue to host virtual and in-person meetings for members of the ASAP initiative, while also sponsoring events that are open to the scientific community at large. Learn about upcoming events.
A major component of ASAP’s mission is the support of research-enabling tools and resources. We will continue to invest in tools and resources throughout 2025. Here are a few examples of what’s in the roadmap for next year:
- Increasing Cell Lines. Due to the popularity of the iPS cell lines that were released this past year through iNDI-PD, we are extending this effort. We aim to develop 20 additional Parkinson’s disease variants prioritized by the CRN and GP2 in the KOLF2.1 background to the human iPSC catalog. Importantly, we also support efforts to have highly requested Parkinson’s disease variants engineered into a female iPS line and diverse ancestry iPS lines.
- CRN Cloud Data Releases. The CRN Cloud will expand throughout 2025 to include new CRN-generated datasets, along with new types of omics data from both human and non-human models, such as genomics, transcriptomics, proteomics, metabolomics, and lipidomics.
- GP2 Data Releases. GP2 is planning its 9th data release for the end of 2024. Similar to 2024, in 2025 we will continue our commitment to releasing data on a regular basis. We will also start releasing GWAS summary statistics on all major included ancestral populations. We have also started a collaboration with the Genomic Visualization Group at the Broad Institute to develop and launch a Parkinson’s Gene Browser for GP2 to improve the accessibility and findability of GP2 datasets for less experienced users.
- Software Tools to Visualize Proteomics Findings. Team Alessi, as part of their CRN funding, developed a Comprehensive User Resource for Topological Interpretation of Networks known as CURTAIN and CURTAIN-PTM. CURTAIN is an open-source platform that provides researchers who are not experts in mass spectrometry (MS) with the ability to analyze and visualize MS data. Similarly, CURTAIN-PTM is a tool that allows users to compare analyses of post-translational modifications (PTMs). Through ASAP’s support, in collaboration with the University of Dundee, Team Alessi will expand upon the functionality of CURTAIN and CURTAIN-PTM and ensure that open science software best practices are followed.
These are but a few updates on our plans for the coming year. To learn more, please sign up to receive email updates across our programs.
Scientific progress can be accelerated when the community works together in a collaborative, rather than competitive manner. In keeping with this belief, we are grateful for the opportunity to work with so many wonderful organizations in achieving our vision and aligning in our mission. A huge thank you to our implementation partner, The Michael J. Fox Foundation, and to the following collaborating organizations, DataSeer, Parkinson’s Foundation, Parkinson’s UK, AMP® PD, CatalystNeuro, DNAStack, DataTecnica, Verily, and YLD. We are excited by the prospects of how our work together will enhance our understanding of Parkinson’s disease in 2025.
